🏍️ Yamaha MT-03
General information
Service Manual
Identification
Features
Important Information
Checking The Connections
Special Tools
Specifications
General Specifications
Engine Specifications
Chassis Specifications
Electrical Specifications
Tightening Torques
Lubrication Point And Lubricant Types
Cooling System Diagrams
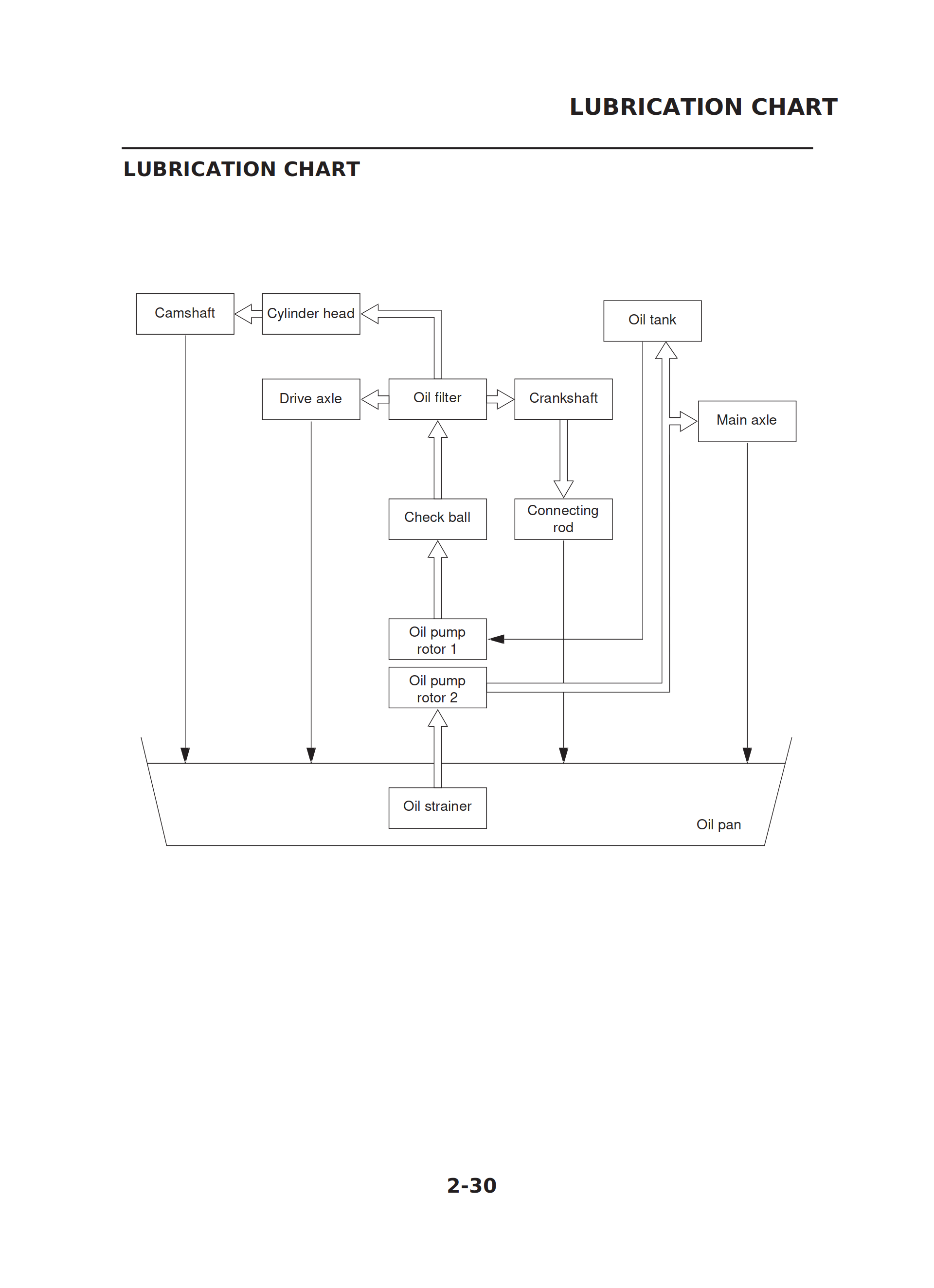
Lubrication Chart & Diagrams
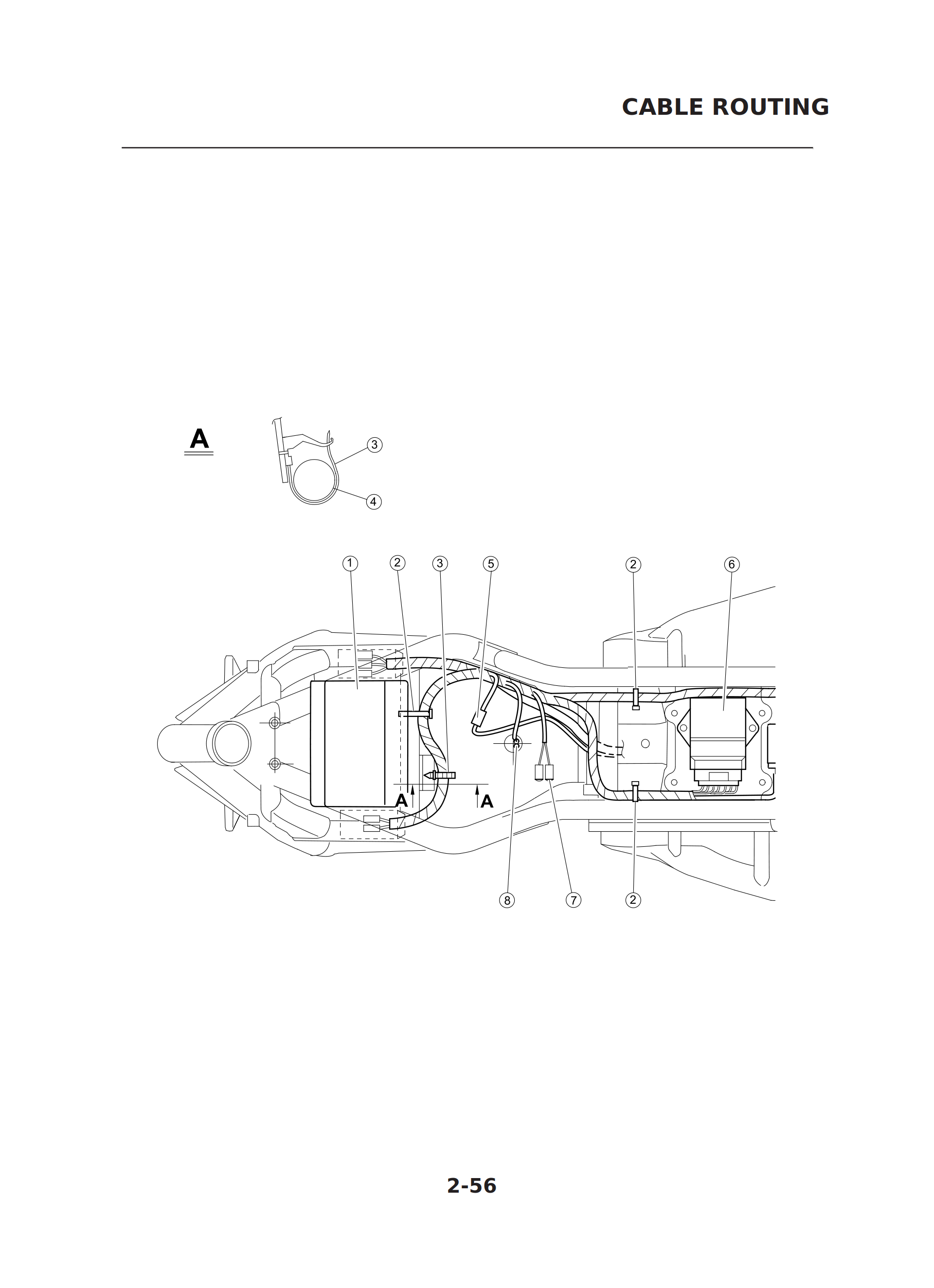
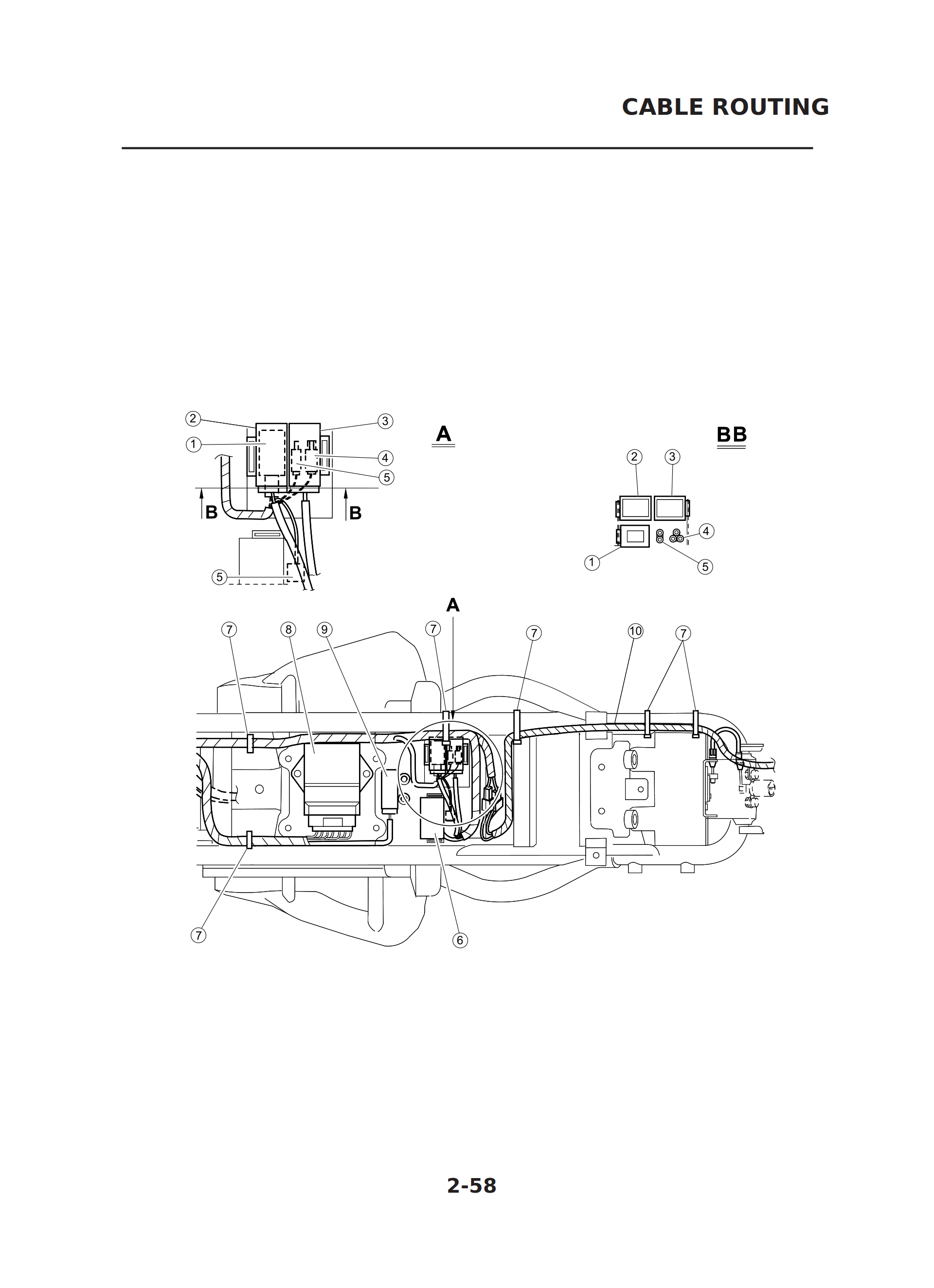
Cable Routing
Periodic checks and adjustments
Periodic Checks And Adjustments
Periodic Maintenance
Engine
Chassis
Electrical System
Chassis
Chassis
General Chassis
Front Wheel
Rear Wheel
Front Break
Rear Break
Handlebar
Front Fork
Steering Head
Raer Shock Absorber Assembly
Swingarm
Chain Drive
Engine
Engine
Engine Removal
Cylinder Head
Rocker Arms & Camshaft
Valves & Valve Springs
Cylinder & Piston
Clutch
Oil Pump
Balancer Driven Gear
Shift Shaft & Stopper Lever
Starter Clutch & A.C. Magneto
Electric Starter
Crankcase
Crankshaft
Tramsmission
Cooling system
Cooling System
Radiator
Thermostat
Water Pump
Fuel injection system
Fuel Injection System
Fuel Tank
Throttle Body Assembly
Air Induction System
Fuel Injection System
Electrical system
Electrical System
Ignition System
Electric Starting System
Charging System
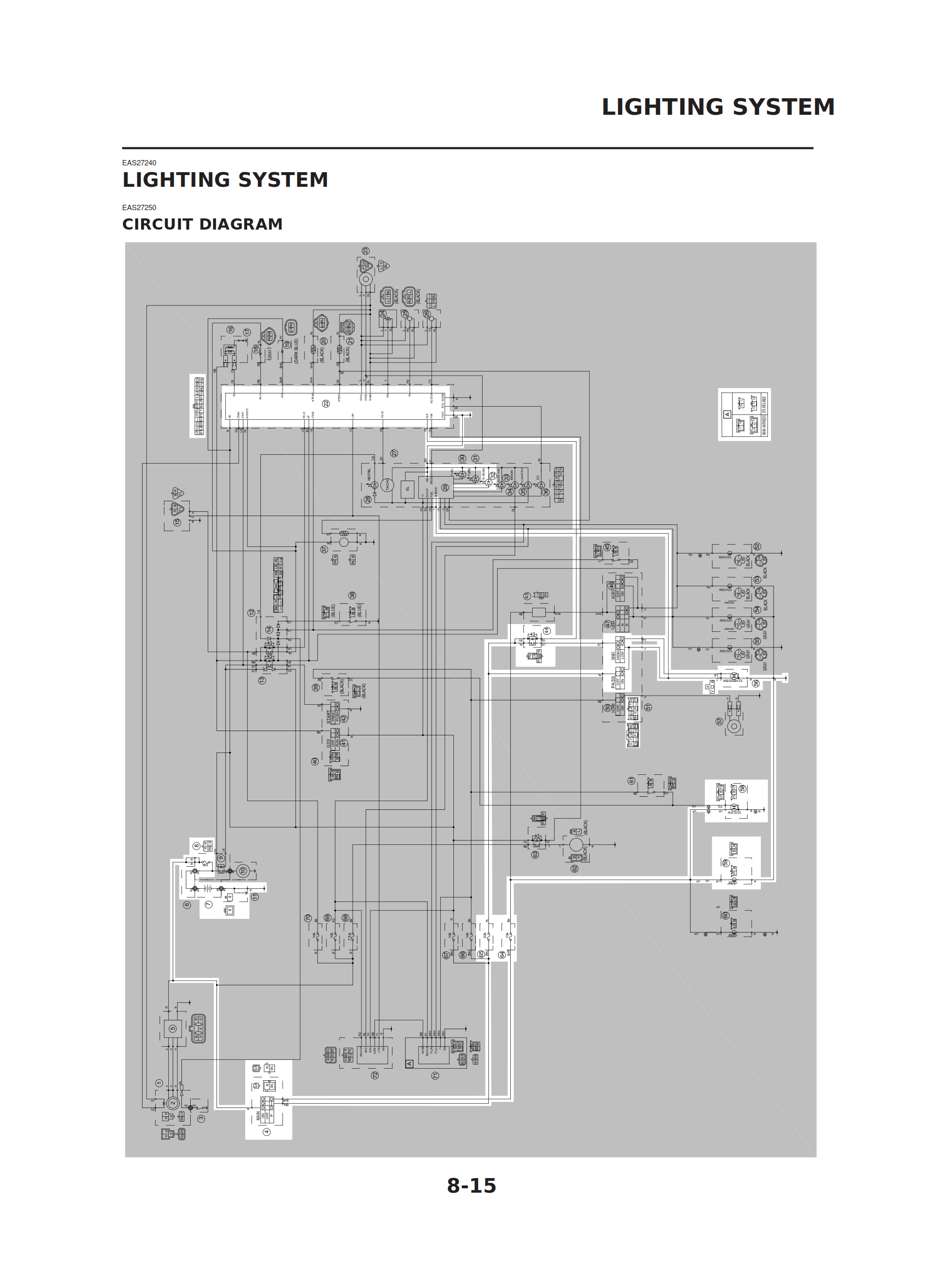
Lighting System
Signaling System
Cooling System
Immobilizer System
Electrical Components
Troubleshooting
Troubleshooting
General Troubleshooting
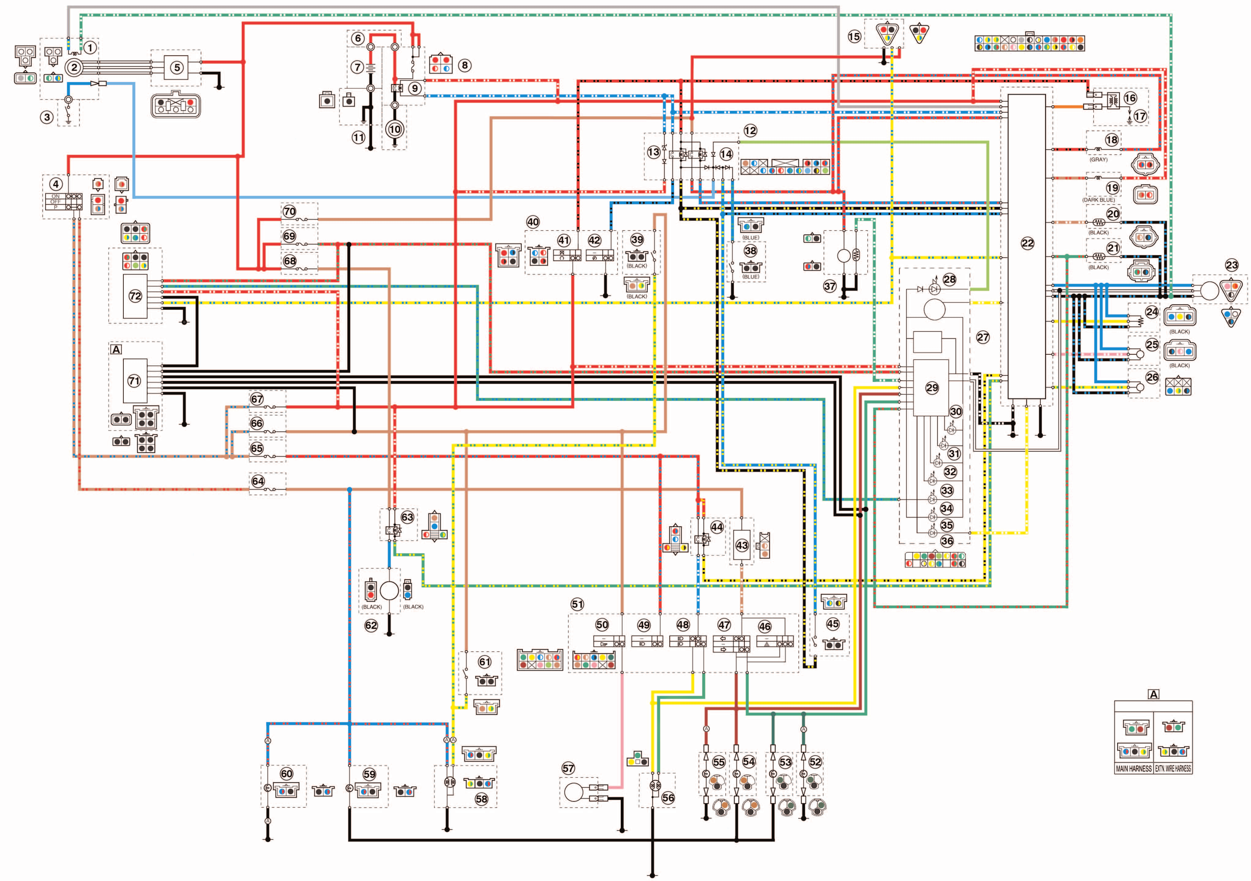
MT-03 2006 Wiring Diagram
MT-03 2006 Wiring Diagram
Notes: images are embedded. Use the checkboxes to expand sections.